近年来,随着广东粤西地区冬种蔬菜生产结构调整,樱桃番茄产业成为重振粤西冬种生产的重要支撑和新亮点。据不完全统计,目前粤西地区冬种樱桃番茄面积近10万亩,产值达50亿元。但在产业规模初显之际,樱桃番茄部分季节性问题如裂果、落花落果等愈加凸显。
近日,由广东省农业技术推广中心牵头,联合广东省农科院蔬菜研究所、湛江市农业技术推广中心、遂溪县农业农村局及先正达集团等部门组成的农技“轻骑兵”专家团队走进田间地头,在详细了解当地樱桃番茄现阶段生产中存在的问题后,通过现场指导针对性地提出了解决思路。这种结合农时、农技专家深入生产一线“把脉问诊”的“田间小课堂”,深受农户喜欢。

农技“轻骑兵”深入田间,直面问题,精准指导。
种番茄遇难题 权威专家来支招
落花落果是农户种植樱桃番茄时常遇到的头疼问题。“轻骑兵”团队专家、广东省农科院蔬菜研究所陈潇博士指出,樱桃番茄出现落花落果一是由于栽培管理技术不规范,诸如定植时秧苗过长、植伤过重、浇水不均匀、土壤忽干忽湿、花期水分失调、花柄处形成离层、水肥不足等原因,都会造成营养不良性落花;二是土壤施肥不够精准,如果是田块采用的是水肥一体化,则应做好调节,确保植株“吃饱喝足”不浪费。

农技“轻骑兵”生产一线调研,详细了解当地现阶段生产中存在的问题。
对此,陈潇现场给出了预防落花落果的详细解决方案。她表示,农户可提前采取两大措施进行预防:一是加强农业综合防治,如培育壮苗,适时定植,避免低温;及时整枝打杈,防止植株徒长;重视水肥管理,防治病虫害和机械损伤。二是适当施用座果灵,可于花期涂抹在花梗离层处或花的柱头上。需要注意的是,樱桃番茄不耐肥,在施肥时需要适当控制,以防疯长。

农技“轻骑兵”田间开起小课堂,为农户提供针对性解决思路和方案。
除落花落果外,裂果也是广大樱桃番茄种植户遇到的普遍问题,严重时大大降低产品商品性,减少农户收入。陈潇在深入田间调研后,有针对性地提出了指导方案:一是要均衡水肥,不要在过旱时大水大肥,要保持土壤相对湿润,垄间积水及时排除;二是适当补充钙肥,通过根部施肥、叶面喷施等途径使用。

农技“轻骑兵”现场开“药方”,指导种植户做好生产工作。
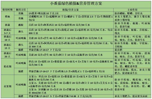
乡村美景产业兴,绿色高产品质优。农技“轻骑兵”团队成员、先正达集团郑国亮还带来了公司在前期综合试验的基础上总结的一套小番茄绿色植保与营养管理方案,将特色优质服务带到田间地头。

小番茄绿色植保与营养管理方案(点开可看大图)
农技服务送下乡 促民增收暖人心
农技“轻骑兵”专家团队深入田间,直面问题,精准指导,让樱桃番茄种植企业与农户大为受益。“此次专家团队手把手指导的模式非常管用,以往在生产当中有时因为某一个环节的不规范而导致一个生产周期效益很差,现在农技‘轻骑兵’实地指导,并配送部分试验产品,现场提出解决方案的模式可以针对性克服此类问题。”湛江市铭景农业发展有限公司总经理陈建平高兴地表示。

农技“轻骑兵”一行在湛江市铭景农业发展有限公司交流座谈。
湛江市农业技术推广中心副主任李晓菲表示,之后将结合生产实际,进一步做好应季指导,促进樱桃番茄产业高质量发展。
广东省农业技术推广中心与会同志指出,樱桃番茄产业在快速发展的同时,缺乏规范的栽培管理技术,制约了产量、品质及综合效益的提升,省农业技术推广中心将继续积极组织“轻骑兵”服务团队,瞄准产业实际需求及发展瓶颈,以线上线下相结合模式开展一系列农技服务活动,并依托广东樱桃番茄产业联盟逐步规范生产标准,为产业健康持续发展提供技术支撑。

田头奔波授技艺。
据悉,今年以来,广东省农业技术推广中心着重围绕品种培优、品质提升、品牌打造和标准化生产等农业生产实际需求,下沉到乡村生产一线持续开展农技服务活动,为乡村产业高质量发展出谋划策,促进一二三产业融合发展,推动建立现代农业产业体系、生产体系和经营体系,提高农业质量、效益和竞争力,助力乡村全面振兴。
【记者】林鹏 杨吉龙
【来源】南方农村报