预制菜是规模化禽企赛道,卖点、渠道、差异化缺一不可_南方plus_南方+

在快节奏的当下,烹饪一桌美味变得成本高昂。消费者呼唤“便捷”,省时省力的预制菜应运而生。终端需求倒逼上游产业,家禽企业纷纷加入预制菜赛道。于企业自身,发展食品加工业务将带动产业链进一步融合发展,链接市场。

家禽预制菜市场空间有多大?《畜牧兽医十四五规划》提出打造家禽万亿产值,艾媒咨询报告显示2023年预制菜市场规模预计超5000亿。禽企向下游发力寻求突破已成大势,作为二者交集的家禽预制菜至少可达百亿量级。

正如柱状图显示,各上市禽企食品加工业务仍有上升空间。2020年温氏股份肉食品加工板块营收3.65亿,占总营收尚不足1%。放眼全国,相同情况的企业应不在少数。可见称家禽预制菜“百亿量级”毫不夸张,甚至有点保守。

理想很美好,那消费者到底买不买账?家禽企业如何在变局中打开新局?

注:数据来源于2020年报,益生、立华与禾丰等未明确公告。

预制菜市场火爆,规模禽企齐发力

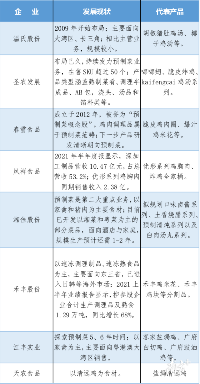
上市公司具备强大的资金与研发优势,预判能力出众,往往是行业新动向的排头兵。农财宝典新牧网记者在采访并查阅公开资料后发现,温氏股份、圣农发展、湘佳食品等均已布局预制菜领域。

圣农发展在投资者问答中表示,圣农为推动预制菜项目系统性匹配专项支持资源。目前公司在售预制菜SKU超过50个,禽类产品则以“嘟嘟翅”、“脆皮炸鸡”等白羽肉鸡分割品为主。这两款商品在淘宝旗舰店均月销过万,好评众多。圣农2021第三季度报告亦显示,“脆皮炸鸡”的月销售收入已达千万级别。

圣农发展产品“脆皮炸鸡”

温氏股份相关负责人表示,公司从2009年开始便探索布局预制菜业务,以鲜熟整鸡产品供应粤港澳大湾区、长三角等市场,先后推出“胡椒猪肚鸡”、“盐焗鸡”、“法式烤鸡”、“腊番鸭”等预制菜产品。在以往采访中,温氏股份多次表示禽业务将布局“五三二”发展战略,即销售50%的毛鸡、30%的鲜鸡和20%的熟鸡。

温氏佳味产品“胡椒猪肚鸡”

湘佳股份在2021年10月与2022年1月的投资者关系活动记录表中表示,预制菜是公司除冰鲜业务外发展的第二大重点业务,主要是以家禽和猪肉为食材,公司拟规划口味卤酱系列、土香烧腊系列、预制清炖系列以及白肉汤丸系列。目前公司已经开发了以湘菜和粤菜为主的部分菜品,规模生产预计还需1-2年。

公开资料记载,春雪食品、凤祥食品和禾丰股份三家均有鸡肉调理品、半成品等预制菜品,记者在电商平台搜索后发现基本为“鸡米花”、“鸡块”等分割制品。

除上市公司外,也有不少行业知名禽企发力。广东老牌禽企江丰实业进入预制菜赛道已有五六年时间,依托特色品种江村黄鸡,先后推出客家盐焗鸡、广府白切鸡、广府豉油鸡、广式荷香瑶柱糯米鸡等预制菜品,并与盒马鲜生等新零售平台深度合作。广东天农食品在电商平台上架了“盐焗清远鸡”、“8分钟靓汤鸡”、“天农烤鸡”等产品。            

相较于上市公司预制菜种类多、口味大众化的倾向,地方企业产品大多特色鲜明,充分考虑区域饮食习惯,贵“精”而非贵“多”。对于想要开拓预制菜业务的规模化禽企,这或许是一种更为合适的发展思路。

表1 部分禽企预制菜业务发展情况与代表产品

注:内容为查询公开资料及电商平台获得

B端为主、C端可期,家禽预制菜需打造核心卖点

企业生产要以终端消费为导向,预制菜也不例外。预制菜究竟面向谁?物只卤鹅餐饮集团联合创始人张元铭告诉记者,已有机构进行调研,最主要的消费群体为一线城市的职场宝妈。身份特征足以解释预制菜为何受到欢迎:生活于一线城市,新事物接受能力更强;职业女性有一定消费能力但时间紧张;家庭催生更多烹饪需求。盒马工坊广州采购负责人杨晓蕊表示根据盒马大数据,预制菜消费者年龄区间在20-35岁之间,75%以上为年轻女性或小家庭购买,他们将“偶尔做饭”作为兴趣。显然,这两类群体呈现出高度重叠,圈定出一个较为清晰的消费者画像。

记者就消费动机在盒马鲜生(广武店)进行随机采访。“我也不太会做菜,又不想频繁吃外卖,所以这种简单加热就能食用的比较适合我”,吕女士说道。对于选择鸡肉预制菜的原因,吕女士表示仅是个人口味偏好与饮食习惯而已。另一位消费者王女士称自己在减肥,鸡肉比猪肉脂肪含量低,又比牛肉性价比高,因而购买鸡预制菜。可见近年“低脂高蛋白”的饮食文化流行,一定程度拉动了鸡肉制品消费,凤祥食品的“优形鸡胸肉”就是最好的佐证。这也意味着家禽预制菜需要打造核心卖点,作为与猪肉、水产预制菜的区分,否则难以持续发展。

表2 家禽预制菜产品卖点总结

除零售平台外,预制菜销售渠道还有哪些?温氏股份相关负责人表示温氏目前仍然通过批发渠道,供货给餐饮集团、大流通和电商平台。记者在查阅资料后发现各禽企的情况十分相近。术业有专攻,家禽养殖企业距离终端市场太过“遥远”,而搭建自己的销售平台与团队成本高昂,供货给餐饮和商超显然是更具性价比的选择。红餐网数据显示,中国预制菜B端和C端比例为8:2,在B端餐饮企业中,不乏海底捞、全聚德、知味观和外婆家等龙头企业。

预制菜正同时向C端发力。冷链运输是影响C端发展的最大因素。据悉,2013-2018年,中国低温仓储冷库的容量从8345万立方米增长到14700万立方米,年复合增长率达到12%。随着冷链系统完善与消费习惯的培养,未来几年C端预制菜可能迎来又一轮爆发。

表3 家禽预制菜常见销售渠道分析

那么目前预制菜销量如何?张元铭称物只卤鹅目前线下线上渠道月销量合计几百万元,2022年目标年销售额2亿以上。杨晓蕊未透露具体数字,但提到在刚刚结束的元旦假期,盒马预制菜销售量比往常多上一倍,大数据显示产品的市场接受度与复购率都很可观。

做好渠道开发,落实产品差异化

对于家禽养殖企业,预制菜本质上就是一种深加工食品。深加工食品价格受市场影响较小,产品溢价高,能够对抗养殖周期风险。疫情期间,餐饮行业受到重创,部分人士将预制菜称为餐饮企业的“自救”,对于上游家禽企业是否也是如此?张元铭不赞同这一观点,运营预制菜需要强大的供应链体系,一家面临经营危机的企业贸然布局,很可能“死”得更快。温氏股份相关负责人表示2009年至今,温氏佳味在区域布局、投建食品加工厂上已经投资近2.5亿,后续产品研发、设备升级还需进一步加大投入。就目前来看,预制菜仍是实力企业的赛道。在预制菜领域表现较好的企业,大多本身就是各自行业龙头,例如恒兴集团。

成熟的农牧企业布局预制菜的优势是明显的:自带原料供应端和配套产业链,“一站式”效率高,而且减少中间商赚差价。弊端也是显而易见的:相比商超和餐饮,养殖企业对市场的反应更加滞后。针对这一问题,江丰股份与盒马鲜生的合作可以为行业带来一些启发。依托大数据系统,盒马定期开展实地调研与线上数据抓取,获取消费者关注点,反馈给上游企业调整产品方案,不仅产品深受市场喜爱,还减轻了企业供应链压力。

表4 市场表现较好的三类家禽预制菜

预制菜品还有一大问题就是种类太少,口味单一。如果想在众多竞争对手中突出重围,家禽企业还需要给消费者一些新鲜感。以鸡为例,企业可以考虑跳脱出手撕鸡、白切鸡等传统形态,在口味和包装上寻求差异化。物只卤鹅就根据门店、零售、电商直播等不同渠道分别设计产品,满足用户不同场景使用需求。本文亦对目前市面上销量较好的家禽预制菜类型进行观察总结。

预制菜产业正处于爆发阶段,对于规模化禽企来说是一个业绩增长的风口,也是打开食品加工业务的好时机。关于发展趋势,温氏股份相关负责人表示预制菜始终要围绕安全健康和价格适宜两大民生需求发展,回归食品本身的意义,家禽企业要高度重视销售网络搭建与核心竞品研发。张元铭则认为预制菜B端增长很快,但天花板低,建议企业以核心客户群体为切入点深耕C端市场,与C端高用户交易成本并存的是更高的天花板。长期来看,预制菜市场还需要国家相关政策的规范与管理。

【记者】曲逸群

【统筹】王之娴

【来源】南方农村报  农财宝典

编辑 吴昊晖