
时值3月15日国际消费者权益日,为进一步提高肇庆市、广州市增城区创建国家农产品质量安全县(市)活动,守护消费者舌尖上的安全,肇庆、增城两地开展“3·15”农产品质量安全系列活动。
据了解,在2021年3月公布的“第三批国家农产品质量安全县(市)”创建单位名单中,广东省共有一市三县区上榜,其中肇庆市为唯一地市级创建单位,广州市增城区则名列三个县区创建单位之一。
围绕“创农安”目标,肇庆、增城明确国家农产品质量安全县(市)53项考核指标,通过投放智检小站,加强农产品质量检验检测,推进食用农产品合格证”制度;通过加强宣传、举办培训活动,增强生产经营主体依法依规生产的主动性,提高消费者对“创农安”的知晓度及参与度。

智检小站
在本次“3·15”农产品质量安全系列活动中,肇庆开展的农产品质量安全“你点我检”“你送我检”活动面向消费端,由采购商、消费者点出重点抽检的农产品类别,将检测结果及时公示;并依托肇庆辖区内智检小站开展免费快检服务,市民朋友可将需要检测的农产品送往智检小站。
增城开展的寻找可溯源、有身份的优质农产品行动则面向生产端,区内参加行动且符合标准的经营主体可在智检小站-助农优品新国货体验柜投放产品,并获得农产品品牌宣传、产销对接等服务。
肇庆:农产品质量安全“你点我检”“你送我检”
针对大众普遍关注的农残、兽残及非法添加等热点问题,肇庆市鼎湖区农业农村局、四会市农业农村局、德庆县农业农村局在本辖区发起《农产品质量安全“你点我检”及“你送我检”肇庆3·15活动》,由采购商、消费者点出重点抽检的农产品类别,将检测结果及时公示,并依托各辖区智检小站开展免费快检服务。
农产品质量安全“你点我检”活动将于3月15日至3月20日期间,采购商、消费者通过扫描“你点我检”海报二维码填写问卷和参与投票,公布肇庆地区(鼎湖区、四会市、德庆县)其中48家食用农产品承诺达标合格证的试行生产主体和农产品品种,投票选出最期待、最受关注的20家生产主体及品种。
再于3月21日至3月22日由相关镇街监管人员进行抽检,样品送至肇庆地区(鼎湖区、四会市、德庆县、封开县)各地镇街检测室及智检小站进行快速检测,结果及时予以公示!“你点我检”抽检数据将录入“广东省农产品质量安全追溯平台”, 阳性结果送至法定实验室做进一步确证,并按程序进行相关后续处理。

扫描二维码即可填写问卷和参与投票
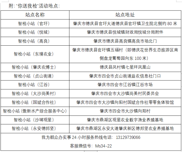
农产品质量安全“你送我检”活动将于3月15日-3月31日开展。在肇庆市各县区的智检小站根据辖区内实际情况,通过站点进行科普宣传及惠农便民检测服务,现场解答消费者对农产品质量安全方面的疑问、现场征求农户及消费者需要检测的农产品。肇庆的市民朋友如对自家购买的农产品有检测需求,均可前往离家最近的智检小站参与检测活动。

投放在肇庆的智检小站
据介绍,“智检小站”采用智能化操作、可视化表达、数字化展示,创新利用移动互联网、物联网、云计算等高科技手段,以农产品快速检测、食用农产品承诺达标合格证规范开具为核心,兼顾宣传培训、农业品牌推广、质量溯源、网格化管理为一体的智慧服务综合体,由深圳市添晨生物科技有限公司专业化运营。本次肇庆农产品质量安全“你送我检”活动为2022年第一期,此后还会继续开展。

肇庆农产品质量安全“你送我检”活动地点

智检小站检测清单
增城:开展寻找可溯源、有身份的优质农产品行动
早在1月中旬,广州市增城区万达广场(广州增城店)、东汇城、挂绿广场、增江广场以及敏捷广场等5大商圈就已投放了智检小站-助农优品新国货体验柜,该体验柜通过扫码关注公众号注册会员,玩农产品安全科普游戏获取兑换码,就可以免费领取一份礼品。
其中带“食用农产品合格证”的新鲜农产品礼品颇受增城市民朋友的欢迎,投放两个月已吸引近万人参与,在消费者群体中强化了“食用农产品、认准合格证”的消费理念,扩大了增城区“创农安”良好的社会共治氛围。
活动当天,还有两台智检小站-助农优品新国货体验柜进驻广东省乡村振兴文化服务产业园短视频直播基地,结合广东现代农业产业园百家手信评选活动,筛选出的百家手信也可投放至体验柜、

智检小站-助农优品新国货体验柜深受欢迎
本次增城区寻找可溯源、有身份的优质农产品行动面向增城区所有农业生产经营主体,征集品质优良、符合智检小站-助农优品体验柜严选标准且带“食用农产品合格证”的农产品,通过筛选的农业生产主体可将产品投放至智检小站-助农优品体验柜,并获得农产品品牌宣传、产销对接等一系列服务。

长按识别二维码填写活动报名信息
行动由南方农村报社、智检小站专业化运营机构(深圳市添晨生物科技有限公司)、广东省农业科学院农业质量标准与监测技术研究所、广东省农产品质量安全协会联合发起。
活动联系人(活动报名信息严格保密)
深圳市添晨生物科技有限公司:谢素运18200605873
【记者】周志方
【来源】南方农村报