
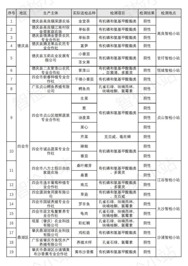
近日,肇庆农产品安全“你点我检”首期活动落下帷幕,共抽检19家生产主体的农产品样品26批次,其中蔬果类21批次,水产类5批次,检测结果均为阴性。

生产主体农产品检测。
据悉,肇庆农产品安全“你点我检”首期活动于“3·15”国际消费者权益日当天由肇庆市鼎湖区农业农村局、四会市农业农村局、德庆县农业农村局在辖区内发起。活动针对大众普遍关注的农残、兽残及非法添加等热点问题,由采购商、消费者通过线上填写问卷和参与投票,在肇庆地区(鼎湖区、四会市、德庆县)48家食用农产品承诺达标合格证的试行生产主体和农产品品种中选出最受关注的进行抽检。

肇庆相关镇街监管人员对生产基地进行针对性抽检。
在15日至20日期间,活动吸引超过150人次参与投票,参与者来自肇庆、深圳、广州、佛山等地区。根据投票,共选出19家生产主体进行抽检,其中鼎湖区4家、德庆县6家、四会市9家。
实际检测的26批次样品中有生菜、芹菜、圣女果、千禧小番茄、黄布沙香蕉等蔬果类,罗非鱼、彩虹鲷、鳄鱼肉等水产类,以及金萱茶、单枞茶等茶叶产品。在肇庆当地相关镇街监管人员进行针对性抽检后,样品送至各镇街检测室及智检小站进行快速检测,检测结果均为阴性。

检测结果名单公示。
“我当时看到活动的海报后就扫码参加了投票,就想看看家里常吃的水果安全度如何。”家住肇庆市鼎湖区的孙先生平日对食用农产品安全相关信息非常关心,在本次活动中他投了肇庆市鼎湖区沙涌镇的黄布沙香蕉参加抽检,看到该农产品检测的相关农残项目为阴性,他表示非常安心。

进行农产品安全相关宣传。
据统计,本次肇庆农产品安全“你点我检”首期活动还派发了“治违禁、控药残、促提升”三年行动、合格证制度等宣传资料395份,在肇庆当地相关生产基地以及周边集市共宣传30余次。活动为社会各界参与农产品质量安全监督拓宽了渠道,并引导多方力量依法参与农产品质量安全监管。
肇庆市放心农产品采购推荐





如需获取表格中推荐的生产主体联系方式,可拨打智检小站24小时服务热线电话:13129739066
【记者】周志方
【来源】南方农村报