为促进菠萝一二三产业融合发展,做大做强徐闻菠萝产业,振兴徐闻乡村经济,4月6日,徐闻县委县政府发布2022年一号文件——《徐闻县促进菠萝加工业发展的十条措施》(以下简称《徐闻菠萝加工十条》)。结合徐闻县实际情况,对在徐闻县内设立的菠萝加工企业,给予相关扶持和奖励。

《徐闻菠萝加工十条》表示,将对徐闻县内设立的菠萝加工企业给予用地保障和厂房、设备装备、品牌创建、人力资源、原材料供应、行政服务、金融服务、供水供电、科研、出口等十方面的扶持。
今年,鲜切小菠萝成为“香饽饽”,而针对消费升级的市场,徐闻也着力发展鲜切菠萝产业。徐闻鲜切菠萝体量大、基础好,在北方市场深受消费者喜爱。
开年来,徐闻鲜切菠萝发货势头猛。2月22日,钱大妈采购首批徐闻鲜切菠萝共计1800公斤发往广州,不少门店刚到下午就售罄,目前采购量已增加到每天2500公斤;4月初,一车车鲜切小菠萝从徐闻运往广东各地盒马鲜生门店,相关负责人表示目前日均订货量近万斤,销量是同年的两倍。“已明显感觉到鲜切菠萝已到了一个爆发点。”盒马鲜生公共事务部副总监黄洁说。
徐闻目前已有湛江三木食品有限公司、徐闻县连香农产品农民专业合作社、香飘四季(徐闻)食品有限公司、湛江市小鲜菠萝农业科技有限公司等18家企业扎根在鲜切菠萝市场。徐闻将以鲜切菠萝为切入口,推出菠萝烤鱼、菠萝虾仁等菠萝预制菜产品,打造徐闻菠萝预制菜体系,推动徐闻菠萝价值再提升。
徐闻县是“中国菠萝之乡”,是中国菠萝种植的优势区,菠萝种植历史近100年。全县菠萝种植面积达35万亩,年产量约70万吨,占全国菠萝的1/3。徐闻菠萝产业带动农户5万户,带动劳动就业14.6万人,是徐闻农民增收的“致富果”,乡村振兴的“希望果”。
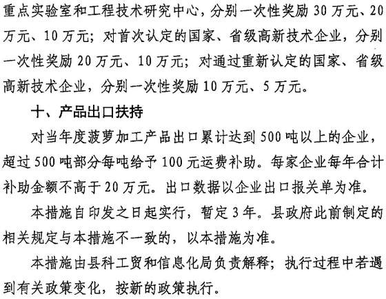
附:徐闻县促进菠萝加工业发展的十条措施






【记者】赵启旭 陶磊
【来源】南方农村报