4月15日上午,广东全省科技创新大会在广州召开,会上颁发了2021年度广东省科学技术奖,180个项目(人)获奖,其中,茂名市电白区对虾省级现代农业产业园的牵头主体——广东冠利达海洋生物有限责任公司(下称“冠利达”)参与项目获得二等奖,获奖项目为“斑节对虾卵巢发育基因资源发掘及促雌虾性成熟RNA干扰技术应用”。

广东冠利达海洋生物有限责任公司参与项目获2021年度广东省科学技术奖二等奖。图/王晓玲
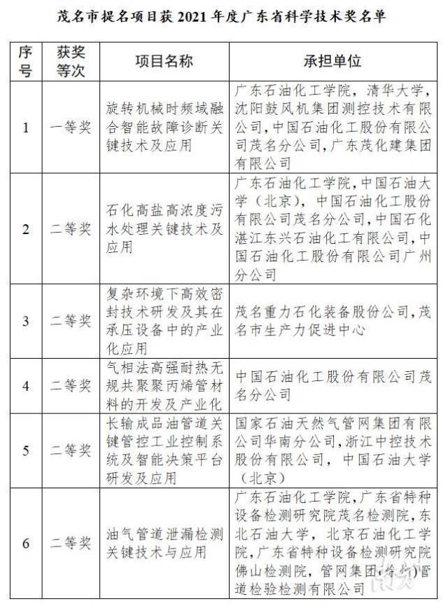
茂名市共获得9项广东省科学技术奖,包含提名项目获奖6项、参与项目获奖3项。其中,提名项目获得一等奖1项、二等奖5项,获奖总数仅排在深圳、佛山、广州之后。此外,粤东西北12市提名项目共获奖12项,茂名占了半数,总数位列粤东西北第1位。茂名市参与项目获得一等奖1项、二等奖2项。

据了解,在斑节对虾传统养殖过程中,亲虾主要依赖野生捕捞,成本高且亲虾质量难于保证,加上催产技术多年未有更新,近年来斑节对虾的养殖规模渐渐缩减,阻碍了斑节对虾产业的可持续发展。
冠利达副总经理余招龙介绍说,“斑节对虾卵巢发育基因资源发掘及促雌虾性成熟RNA干扰技术应用”项目以斑节对虾为研究对象,利用多组学联合分析,发掘了一批特定性状相关基因资源,利用RNA干扰方法,研发了RNA干扰生物制剂,建立了一套促雌虾成熟新技术,降低繁育成本。利用该技术促熟亲虾产卵率提高5%,出苗率提高15%,养成快且出虾周期短,提高了养殖户养殖斑节对虾的积极性,社会效益显著。
近年来,作为集种苗繁育、海水养殖、加工销售、科研于一体的省级重点农业龙头企业,冠利达做精做细对虾“工厂化、标准化”养殖,成为华南地区最大规模海水养殖示范点,不仅推动茂名市电白区对虾省级现代农业产业园提质增效,还助力电白区成为广东省首个、也是目前省内唯一的省级农业综合标准化示范县。

茂名市电白区对虾省级现代农业产业园牵头主体——广东冠利达海洋生物有限责任公司办公、研发、养殖园区。图/谢进扬
【记者】陈志深
【来源】南方农村报