
“放眼全国,广东不是生猪出栏量最大的省份,但广东现代化养殖水平最高”,作为生猪中介走南闯北,陈益海对广东猪业颇为认可,“尤其是5000头规模以上的猪场,他们有底蕴、有实力,经过非瘟洗礼后快速发展,非常有实力”。
大潮起珠江,敢为天下先,这是大家对广东人的高度肯定,在生猪产业也流传着“中国猪业看广东”的说法。广东猪业不负众望,面对非瘟、环保、行情低迷等众多挑战,不断突破升级,现代化程度全面提升,诞生了众多优秀企业,为保障肉类消费立下汗马功劳。
现代化四部曲,广东规模猪场超1万家
食在广州,厨出凤城,广东作为美食云集的地方,又是人口大省,自然而然成为猪肉消费大省。国家统计局广东调查总队数据显示,2021年广东生猪出栏3336.6万头,猪肉产量263.2万吨;广东省农业农村厅网站数据显示,2021年广东生猪定点屠宰企业屠宰生猪约3868.8万头。
“广东生猪规模养殖程度远高于全国平均水平”,广东省养猪行业协会陈三有会长在公开场合介绍广东养猪业规模化程度——截至2021年底全省生猪规模养殖比重超过百分之七十,规模养猪场达11850家。
罗马不是一天建成的,广东生猪产业的现代化进程也是一步一个脚印走出来的。据陈三有介绍,广东生猪产业的发展历程大致可以划分为四个阶段:
第一阶段是从新中国成立到70年代末改革开放前。这段时期内,养猪主要是农民的家庭副业,以小钱换大钱,特点是千家万户小型分散养殖,主要目的是积肥和肉食品自给自足。
第二阶段是改革开放后至90年代初。这一阶段我国的生猪产业快速发展,广东得改革开放之先机,率先由传统分散型养殖向集约化、规模化养殖方向发展。
第三阶段是90年代初至2018年。这一阶段,广东养猪业集约化、规模化、机械化、标准化程度快速提升,生产力水平显著提高,但随之而来的养殖污染问题也广受关注。
第四阶段是2018年我国发生非洲猪瘟重大动物疫病后至今。非洲猪瘟发生后,我国生猪养殖业发生了根本性变化,广东生猪养殖业也开始高度重视生物安全和环保整治,自动化、智能化、数字化养殖被提到议事日程,涌现出一批超大型规模养殖集团。

广东头部猪企能繁母猪存栏情况(单位:头),数据来源:公司公告及行业人士分享,如有疏漏欢迎交流更正。
广东猪业现代化的进程是中国猪业的缩影,由“天时地利人和”多方面因素共同造就。广州牧迪生物科技有限公司总经理黄碧东认为,主要原因有三个:一是人口多、经济发达,猪肉消费市场大,同时也是供港生猪的主产区,生猪出栏标准普遍更高,规模化养殖在防疫、养殖成本等方面更有优势。二是养猪业起步较早,广东作为改革开放的前沿阵地,养殖户思想开放,更能接受先进的养殖理念。前两个属于历史原因,第三个原因就属于产业长期存在且无法逃避的短板——养殖用地紧张,促使产业向着集约化、现代化的方向升级进化。
扬长避短,才能更进一步。
高产·头部猪企模式与成绩全面提升
广东猪企整体水平高,头部企业更是引领行业发展。在行业沃土上,广东养猪业结出了累累硕果。其中,不仅有国家队龙头企业广垦畜牧集团,还有温氏、海大、金新农、京基智农、东瑞股份、东进农牧等众多上市猪企,同时发展出谷越科技、广三保、中山白石等一大批优秀的专注于种猪和猪精的企业。此外,还诞生了壹号土猪、德兴股份、大广农牧、广汇农牧等各具特色的优秀猪企。此外,还拥有永顺、正典、大华农等一批优秀的动保企业为行业保驾护航。可以说,头部企业的数量与阵容领跑全国。
头部企业不仅代表了行业的先进水平,也不断在模式创新、降本增效、绿色环保等各个方面树立了模板与标杆,引领着行业的前进方向。作为其中的佼佼者,上市猪企更具代表性。根据5家上市猪企公告,2022年前11个月,各上市猪企生猪销售业绩如下:温氏1603.54万头,营收367.65亿元;金新农121.73万头,营收17.45亿元;京基智农111.6万头,营收20.41亿元;东瑞47.25万头,营收10.46亿元。海大集团1-9月出栏生猪约230万头,如果按照平均水平估算,5家上市猪企截至11月底,已出栏生猪超过2165万头。
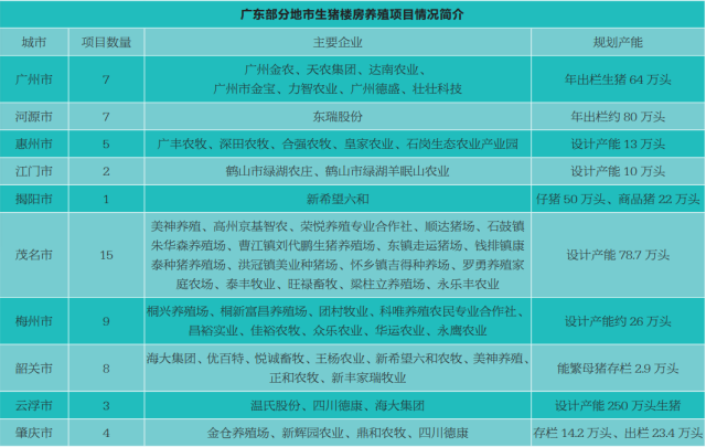
打破常规,颠覆传统,广东猪业做出了大胆尝试。广东寸土寸金,尤其是珠三角区域,受制于土地资源,不少猪企当下正在尝试楼房模式。既包括普通规模猪场,也不乏温氏、海大、东瑞、扬翔、金新农、京基智农等巨头。根据官方数据,2020年-2021年,广东省新建、改扩建生猪规模养殖场1172个,完工822个,其中楼房猪场158个。

据行业统计,截至2022年初,广东楼房养猪项目已达170个,多以2-4层为主,小部分在5-6层之间,最高项目达17层高楼....百花齐放,各家模式并不一致。17层高楼项目由广州南沙扬翔风行食品有限责任公司斥资16亿元投建的17层高楼猪舍年出栏生猪可达35万头,刷新了广东楼房猪舍的新高度。新的模式在降本增效方面也取得了一定的成绩,记者了解到,2022年一季度,京基智农茂名高州项目分娩率约为88%,结栏育肥成活率达到95%左右,生产成本约14.89元/公斤。在当前猪价行情下,7.5元/斤的成本具有不俗的竞争力。

17层生猪养殖高楼
然而,不可否认的是,楼房模式也存在养殖密度高、环保和防疫工作压力大等难题,需要不断调整优化、继续升级。但广东养猪业大胆尝试、不断突破,展现出“敢为天下先”的胆识,为全国养猪业提供了更多的经验与模板,具有非常积极的意义。
高效·造肉成本低至7.5元/斤
“凡是打不倒你的,都会使你更强大”,广东猪业同样如此。经历了非瘟洗礼,产能迅速恢复,生产水平以及现代化程度也有了翻天覆地的变化,肉眼可见的变化是开放式的猪舍几乎都变成了封闭式,内部更是有质的提升。
以国家队龙头猪企广垦畜牧集团为例,全部的养殖基地实现了全产业链ERP覆盖和视频监控覆盖,试验场及试点基地具备了全套智能饲喂、机器人盘点称重系统,大力探索智能猪场模式,同时致力于培养能力过硬的生猪产业信息化、数字化创新队伍。
猪场内部的现代化超乎行业外的想象,黄碧东向记者透露,现代化猪舍无论是风机、栏舍、料线都与传统的猪舍不同,此外还要配备高质量的洗消和环保设施。据了解,非瘟前母猪场造价折合每头母猪2万元,现在则增长至3万-4万元/头。硬件的投入带来的是猪群生活环境的更加稳定、健康,也让养猪业的准入门槛进一步提高。
提升硬件、加强管理,高投入带来了生产成绩的提升,成本更具优势。据了解,目前行业内规模猪场普遍可以将料肉比控制在2.8以内。头部企业更是可以达到更低的水平,据惠州东进农牧股份有限公司董事长何新强介绍,目前公司料肉比可以达到2.6-2.7。
“规模猪企控制成本的技术很厉害”,广西某家庭农场负责人杨先生向记者透露,自己在添加牧草、不计算折旧与人工成本的基础上才能低至6.5元/斤成本,而广东的部分头部企业在饲料与人工成本飞涨的当下,仍然可以达到7.5元/斤成本(包含了全部的成本),“这一点非常了不起。”
为消费者提供安全、健康的猪肉是猪业现代化的重要目标。何新强认为,行业饲料工业、养殖技术、品种遗传、精准营养与精准饲喂、畜牧兽医管理等方面现代化水平全面提升,为构建猪群科学健康的生长环境奠定了基础,有助于打造高品质的猪肉。消费者对高品质猪肉的需求也体现了社会消费水平的提升,行业持续提升养殖水平也将是大势所趋。
【记者】李峙贤
【来源】南方农村报、南方+