2月5日,记者从广东省科学技术厅网站获悉,2022年度广东省科学技术奖拟奖公示。

2022年度广东省自然科学奖拟奖项目、2022年度广东省技术发明奖拟奖项目、2022年度广东省科技进步奖拟奖项目、2022年度广东省青年科技创新奖拟奖人、2022年度广东省科技成果推广奖拟奖项目等多个奖项同期公示。
其中,在2022年度广东省科技进步奖拟奖项目中,种植业有6个项目上榜。
一等奖2项,包括柑橘木虱传播黄龙病菌的生物学机制及绿色防控技术体系的构建与应用,热带亚热带高产优质多抗大豆新品种选育及推广。
二等奖4项,包括果蔬冷链物流保鲜技术、装备开发与标准化示范应用,华南优质稻主栽品种粤农丝苗的选育与应用,基于微生物强化的农业废弃物高效转化及产品创制与应用,荔枝蒂蛀虫成灾机制与多虫态协同防控关键技术及应用等。


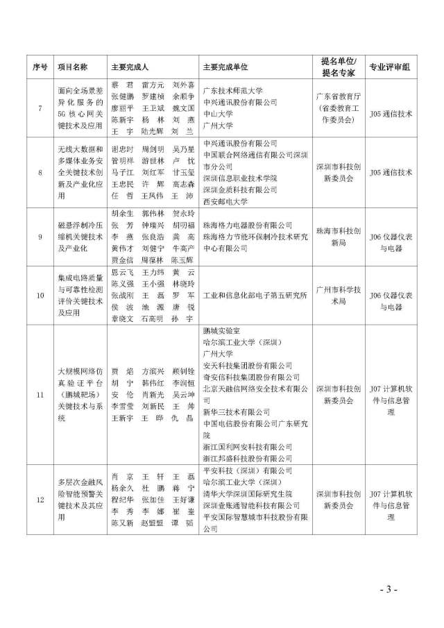
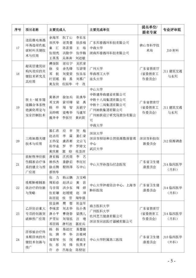
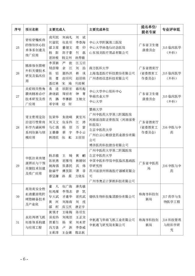
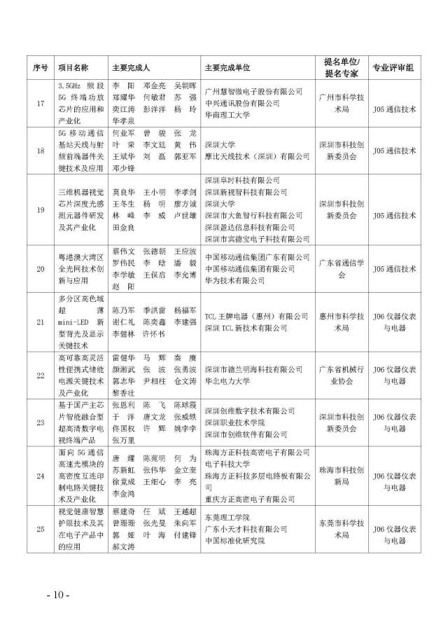
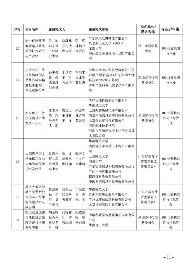
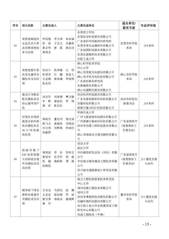
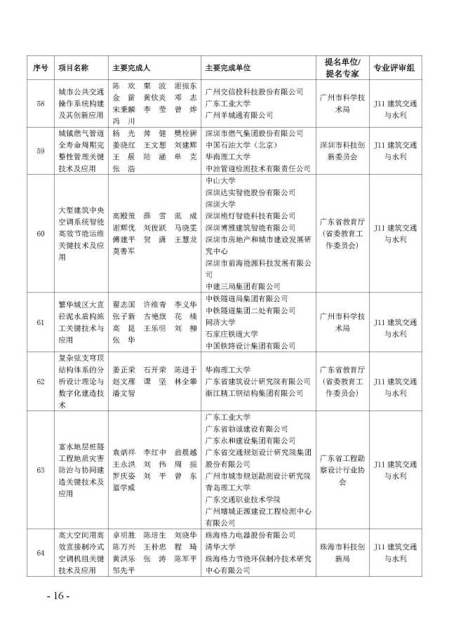
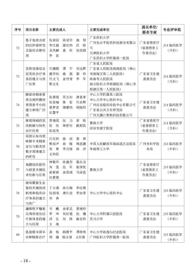
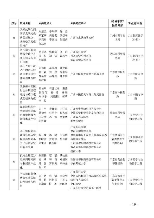
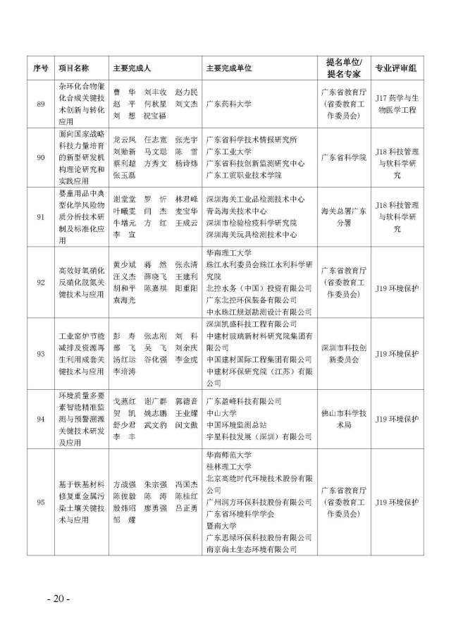
以下为2022年度广东省科技进步奖拟奖项目完整名单:





















【来源】南方农村报
版权声明:未经许可禁止以任何形式转载
编辑 叶凤林