
人勤春早。眼下,正值春耕备播时节,广东各地的农户开始忙碌起来。
南方农村报记者从多家种子公司及农资店处了解到:今年,大部分热销水稻种子的售价大概在30元-50元/斤,少量种子售价在50元-80元/斤,且早熟、品质好、抗性好的品种较为受欢迎。(文末附各大公司水稻种子指导价格参考表)
据肇庆市端州区肇兴种子经营部负责人吴小明介绍,目前肇庆市的种子销售已进入高峰期,挨近云浮市的白诸镇等乡镇已开始陆续播种,山区片区也已卖种10多天。据了解,该店在售的品种主要是广西壮邦种业有限公司选育的美香两优晶丝,售价在45元/斤,与市场上大部分在售的品种价格持平。
“恒丰优777和恒丰优珍丝苗是我公司当前主要销售的品种,零售价在32元/斤左右。”梅州市嘉田农业科技有限公司总经理徐龙表示。据他介绍,当前梅州市大部分地区刚刚启动水稻种子销售,大部分农户还在选种、看种的阶段。
同样刚启动销售的还有廉江地区。记者从廉江市和寮镇黄今农资店处了解到,该店在售品种有特优161、吉丰优3301、吉丰优512和野香优莉丝等,售价基本保持在28-33元/斤,香米可达40-50元/斤,特优和吉丰优系列品种销量较好。“由于受到去年台风影响,许多农户都去选择种植1-2亩晚造,自己食用,目前开局情况并不乐观。”黄今说。
记者了解到,今年农民对早稻的种植积极性并不高,许多农户转去种植花生、芋头等经济作物。造成这一情况的主要原因包括:农村劳动力减少,水稻种植效益不高,其他作物种植增加等。
在广东省外,一些地区的水稻品种也开始陆续销售。据统计,头部公司的热销品种的售价基本在30元-50元/斤,少部分品种售价可达到50元-80元/斤。
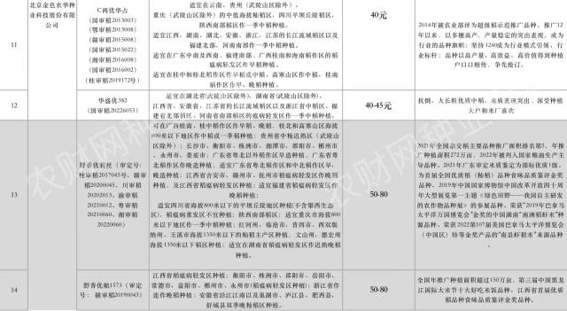
如宜香优2115和川康优2115,是四川省绿丹种业有限责任公司销售较好的品种,它们的售价一般在60-80元/斤(500g/袋),其他受欢迎品种销售价在50元-60元/斤。
湖南隆平种业有限公司销售的隆香优华占、隆晶优华占,晶两优华占、晶两优534等品种,在广东地区售价为40元-45元/斤(500g/袋),价格差异不超过5元/斤。
广东华农大种业有限公司的华航51、华航57和华航31等品种售价均在30元/斤,其他品种如软华优金丝、Y两优1378等品种的售价则分别在40元-50元/斤不等。
北京金色农华种业科技股份有限公司有贡两优粤农丝苗、荃优粤农丝苗、C两优华占和华盛优382等4个畅销品种,其价格均在40元-45元之间;广西绿海种业有限公司的野香优系列品种售价在50元-80元/斤。
四川川种种业有限责任公司在售品种有川种优3607、川种优3877、金龙优263、荃优967、宜优1787等其指导价在60元-70元之间,价格相差不超过10元/斤。
在一些零售店,水稻种子的销售价也较为统一。记者从柳州市柳江区诚和种子经营部负责人曾祥宇处了解到,店内在售的品种主要有华盛优京贵占、恒丰优京贵占、欣荣优粤农丝苗、馫香优1068等,其售价均在40元-50元之间,且米漂亮、饭好吃、产量高的品种更受欢迎。
农户在购种时可先参考厂商指导价再购买。





【记者】喻珺
【来源】南方农村报