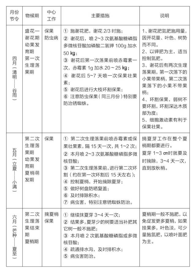
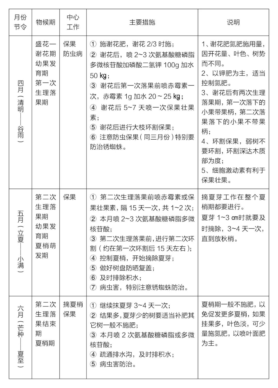
夏季管理的重点工作在于继续保果,做好放秋梢准备工作。

一、抹夏芽保果
及时抹除夏芽、调节梢果矛盾,是第二次生理落果期保果重要措施。夏芽萌发1~3cm时要及时抹除,3~5天一次,不能中断、直到放秋梢。近来也试用药物杀除或控制夏芽,有一定效果,如用华农大生产的休眠素在夏芽萌发前喷洒可控制夏芽萌发。
二、环割保果
在第二次生理落果前环割。
三、药物保果
在第二次生理落果前喷一次赤霉素加细胞激动素。(浓度同前)
四、合理排灌
夏季多雨,注意及时排除积水,以防烂根或根腐病。
五、施促秋梢肥
配合夏剪施重肥促秋梢萌发。以速效肥为主。在放秋梢前20天施下。
六、夏季修剪
在放秋梢前约20天,施完促梢肥后进行。目的是促发秋梢,培养优良秋梢结果母枝,短截树冠中上部外围枝,粗度约0.3~0.5㎝(直径)的落花落果时,衰退枝,留下约6~9cm的枝,以便促生秋芽。此外,疏剪树冠内交叉枝、郁闭枝等。
挂果多的树应适当疏去过大、过小及病虫果。以果换梢,促秋梢萌发。
七、覆盖防晒
树盘覆盖或生草覆盖。

【来源】广东省农业技术推广中心、广东省园艺学会
版权声明:未经许可禁止以任何形式转载
编辑 任亚航