
6月9日,农业农村部官网发布了2023年农业主导品种主推技术的通知,广东丝苗米品种美香占2号上榜。
据悉,此次共遴选出了10项重大引领性技术、143个主导品种和176项主推技术,目的是为了发挥科技对提升全国粮油等主要作物大面积单产的支撑作用,加快优质品种和先进适用技术应用推广,满足农业生产急需和未来产业发展需要。
通知全文如下:
农业农村部办公厅关于推介发布2023年农业主导品种主推技术的通知
各省、自治区、直辖市及计划单列市农业农村(农牧)厅(局、委),新疆生产建设兵团农业农村局,北大荒农垦集团有限公司,广东省农垦总局:
为深入贯彻落实党的二十大和中央农村工作会议精神,发挥科技对提升全国粮油等主要作物大面积单产的支撑作用,加快优质品种和先进适用技术推广应用,满足当前生产急需和未来产业发展需要,农业农村部组织遴选出2023年农业重大引领性技术10项、主导品种143个、主推技术176项(见附件),现予推介发布。
各地农业农村部门要围绕保障粮食和重要农产品稳定安全供给,抓好大豆、玉米等重要粮油作物优质品种和先进技术应用,加快大面积提高单产,不断提升粮油作物生产能力。要充分利用好国家现代农业产业技术体系、基层农技推广体系、高素质农民培育体系和农业科技社会化服务组织的优势,组织专家、农技人员在关键农时开展技术指导和集中培训,引导广大农户和新型农业经营主体科学应用农业先进技术,促进农业科技成果尽快进村入户,为全面推进乡村振兴、加快建设农业强国提供有力的科技支撑。
附件:1.2023年农业重大引领性技术
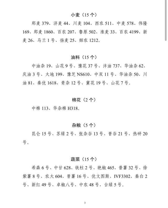
2.2023年农业主导品种
3.2023年农业主推技术
农业农村部办公厅
2023年6月5日



识别二维码获取附件

【来源】农业农村部