
江西地处长江中下游,素有“江南粮仓”的美誉。
最新数据显示,江西全年商品种子市场用种量超1亿公斤,其中瓜菜类种子生产经营量1437万公斤,占全国瓜菜类种子生产经营总量6968万公斤的20.6%。江西种业的发展,支撑江西省成为中国重要的农产品生产供应基地。
近年来,江西省委省政府高度重视种业振兴和现代种业高质量发展。2022年3月,江西省政府办公厅印发《关于推动我省蔬菜产业高质量发展的实施意见》,从八个方面提出具体目标和要求,旨在将江西打造成长三角、大湾区和“一带一路”的蔬菜供应基地。
江西蔬菜产业规模正不断扩大。
持续唱响江西省“赣种”品牌,打造南昌“种业强县”名片,江西省第三届现代种业蔬菜新品种展示活动以“赣种强芯 赣出样板”为主题,于6月15日-16日在南昌县大家族现代种业科技园区举行。
本次展会由江西省农业农村厅、南昌市人民政府主办,南昌市农业农村局、南昌县人民政府、江西大家族种业有限公司联合承办,采取“线下现场展示,线上网络直播”的方式,与蔬菜种业行业人士一同推动蔬菜现代种业健康发展。
第二届大会开幕式现场
1、会议主题
赣种强芯·赣出样板
2、会议时间与地点

3、会议日程与内容

(1)种业技术及法规培训。邀请蔬菜领域权威专家围绕蔬菜种业发展形势及前沿育种技术等内容进行授课,邀请农业农村部专家领导对植物新品种权申请及受理、非主要农作物品种登记等作专题辅导报告。
(2)种子展示及地展观摩。地展品种类别丰富,辣椒、西甜瓜、茄果类、鲜食玉米等共计展示1250多个新品种。同时,邀请省内外著名蔬菜种子企业展示品种,开展商业洽谈交流等;组织参会人员观摩蔬菜品种。
全省蔬菜种子企业代表部分名单
(3)蔬菜品种地展开放周。开幕式后,开放蔬菜品种展示基地一周,推动新型蔬菜产业生产经营主体和种菜大户“看菜选种”,促进优良蔬菜新品种推广应用,筑牢蔬菜产业种业根基。
(4)招商推介会。分享江西企业发展情况,邀请江西省武阳镇领导推介武阳种业强镇发展情况;南昌县领导介绍全县现代产业发展情况,共同助力现代蔬菜产业发展。
(5)“新优特果蔬,月采月快乐”首届南昌县新优特果蔬采摘节活动。本届大会展示了省内外50多家蔬菜种子企业1250个新优果蔬品种,种类丰富,涵盖了辣椒、番茄、茄子、丝瓜、冬瓜、苦瓜、南瓜、黄瓜、瓠子、甜糯玉米、西瓜、梨瓜、豇豆、叶菜等;地展的管理水平高,确保了蔬菜品质。
发挥大会优势,6月17日至7月16日,大会将创新开展为期一个月的“新优特果蔬,月采月快乐”首届南昌县新优特果蔬采摘节活动,邀请行业人士、社会大众参与新优特果蔬采摘活动,推动蔬菜一二三产业融合发展。
采摘时间:2023.6.17日起、快来吧!
地址:南昌县武阳镇大家族现代种业科技产业园(导航搜索:大家族种业)
服务热线:18870819536
扫码观看大会直播

4、参会人员
江西省农业农村厅、南昌市农业农村局种业口有关负责同志,部分省市以及省内农业科研教学单位领导专家,各设区市农业农村局、32个蔬菜主产县农业农村局分管负责同志及种业管理服务机构负责同志。
特邀嘉宾:农业农村部领导、江西省农业农村厅、南昌市人民政府领导。
相关媒体:央视媒体、农民日报、江西日报、江西电视台、江西科技出版社、南昌日报、南昌电视台等。
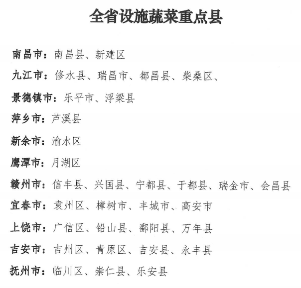
其它人员:全省32个设施蔬菜重点县菜农代表、蔬菜批发商代表、省内外参展(企业)单位参会人员;全国种子经销商、种植大户等。
5、交通线路图
南昌县嘉莱特花园国际酒店(澄碧湖店)

第二届大会精彩回顾↓↓
来源:南方农村报