
夏至已至,稻浪金黄。眼下,高州市丝苗米省级现代农业产业园十万亩早稻陆续成熟,稻穗饱满,丰收在望。6月21日,高州丝苗米产业园2023夏粮丰收节活动在高州市宝光街道八角山车田尾村丝苗米种植基地举行,高州夏粮收割拉开序幕。
中国工程院院士、华南农业大学教授罗锡文,广东省农业技术推广中心副主任罗国武,茂名市政府副秘书长吴再铭,高州市副市长岑解明,茂名市农业农村局三级调研员张裕兴等参加活动。

夏粮开镰,丝苗米产业园迎丰收
“2023年夏粮开割!”活动现场,罗锡文宣布夏粮开割,数辆大型收割机缓缓驶入稻田,穿梭在平整连片的高标准农田中,按计划线路开展收割工作。现场稻浪滚滚,机声隆隆,一派丰收忙碌景象。

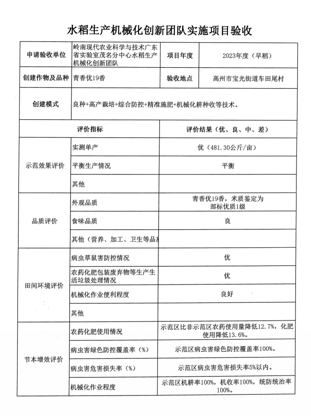
据高州市丝苗米省级现代农业产业园实施主体高州市顺达农业技术总监程祖森介绍,现场收割的丝苗米品种为“青香优19香”,播种于3月上旬,“今年早稻大丰收!”程祖森表示得益于管理科学和机械化耕种收等技术,公司6000亩丝苗米早稻长势良好。
经专家现场测量判断,该种植基地平均亩产达481.30公斤。“作为大面积种植,这个产量算中高水平。”程祖森说。记者在高州市农业农村局了解到,2023年高州全市早稻播种面积达42.33万亩,预计产量比去年略有增长,其中产业园早稻收割工作从即日开启,持续二十天左右结束,7月下旬将开展晚稻播种工作。

专家团队现场测产结果。

据了解,2022年高州市丝苗米产业园正式入选省级现代农业产业园创建名单。产业园规划范围跨石鼓镇、镇江镇、沙田镇、宝光街道4个镇(街道),产业园内丝苗米种植面积约10万亩,年产量约12万吨。
产业园与华南农业大学、省农科院、岭南现代农业广东实验室茂名分中心等科研单位紧密合作,重点围绕绿色生态生产技术、有机种植、高精尖农业信息技术、智能生产设备、自动化控制系统等现代农业科技与高新农业成果,进行优良品种、育插秧、田间管理、机收、机烘、精深加工等全程机械化、产业化方面的示范展示和推广。
高州市副市长岑解明表示,目前产业园主导产业综合产值超过13亿元,已建成“育种研发+智能化种植+现代一体化加工+品牌营销”四位一体的产业融合发展新模式。

院士团队助力无人农场建设
2022年,高州市顺达农业与中国工程院院士罗锡文团队、岭南现代农业科学与技术广东省实验室茂名分中心展开合作,进行水稻无人农场试点。在高州市丝苗米产业园内,稻田上无人驾驶的农机装备正为一道靓丽风景线。

中国工程院院士、华南农业大学教授罗锡文发言。
罗锡文表示,无人农场不仅能提高农业作业效率,还可以提高作业质量,“无人农机在直线行走时横向误差不超过2.5厘米,这使得播种间距更均匀。”水稻生长更加通风透气,有效降低病虫害概率,进而降低农药化肥使用量。
“2021年我们增城的无人农场,19香丝苗米亩产达到662.29公斤,同样品种人工种只有500公斤,提高了32%的产量。无人农场证明人不下田也可以种地,而且可以种得更好。”罗锡文说。

罗锡文(右二)在现场察看农机设备。
但无人农场建设也有一定条件。罗锡文指出,无人农机往往需要较大、较平整的地块进行作业,这就对农田基础建设有较高要求。此外,足够大的经营规模才能凸显无人农机装备的效益,因此无人农场建设又要依靠种田大户、合作社或企业。
“高州丝苗米产业园农田建设得好,牵头实施企业种植规模大,同时又能坚持良种良田良法生产,我们茂名实验室全力支持他们建设无人农场。”罗锡文表示,将与团队一起全力以赴助力高州丝苗米产业发展,在高州市丝苗米省级现代农业产业园内打造茂名市首个水稻“耕种管收”全过程无人农场。
“无人农场必然是我们未来农业发展方向。”在罗锡文看来,无人农场是有效解决“谁来种地、怎样种地”,缓解农村劳动力短缺的有效途径,对保障国家粮食安全意义重大。

无人农场收割机。
粤西最大丝苗米加工厂投产
伴随夏粮丰收,在高州市石鼓镇九罡工业区高州顺达农业公司内,一条智能化丝苗米生产线已经投产,实现从稻谷到丝苗米商品成品全过程自动化生产。
走进加工厂,米香扑鼻而来,全自动加工线的机械装备运行声音不绝于耳,工厂内却鲜有见到工作人员。据顺达农业董事长陈祥挺介绍,该加工线由烘干中心、干谷仓、大米加工设备和自动包装线四部分组成,新收割的稻谷只需1小时即可完成去石、碾米、抛光、色选等10多道工序,并且只需很少的工人就可以完成全部操作。

参会嘉宾参观丝苗米智能化生产线。

丝苗米加工厂内的包装线。
作为高州丝苗米省级现代农业产业园的重点建设项目,该工厂由高州市顺达猪场有限公司投资1.75亿元建设,总建筑面积约1.35万平方米,其中加工车间7800平方米,自去年6月动工建设,仅用一年时间快速建成投产。
据介绍,目前该加工线日烘干量达240吨,有机丝苗米日产量达200吨,是粤西加工能力最大、技术最先进的大米加工基地之一,具备丝苗米收购、加工、仓储、物流、销售、产品研发全产业链功能。
【统筹】李敏
【记者】任峻男
【来源】南方农村报