首个专门为牛蛙制定的国家行业标准将实施!近日,记者获悉,《牛蛙生产全程质量控制技术规范》(NY/T4328-2023)(以下简称《规范》)将在8月1日实施。
近年来,牛蛙餐饮业十分火爆,消费需求快速增长,但在养殖环节,牛蛙屡屡遭到清拆。其根本原因,是牛蛙行业缺乏相关的行业标准和技术规范,导致生产不规范、不合理,引发污染和药残等一系列问题。
2020年,农业农村部发布《关于贯彻落实全国人大常委会革除滥食野生动物的通知》,为牛蛙明确了“合法身份”。但怎样合理发展牛蛙养殖,怎样兼顾生产效益、环境保护和食品安全,目前还缺乏切实可行的依据。
即将实施的《规范》,成为首个专门为牛蛙制定的国家行业标准。至此,牛蛙行业有了具体的技术指标,可通过指导养殖户生产保障牛蛙产业高质量发展。
《规范》将通过哪些指标为牛蛙养殖业提供指导?其中有哪些保障食品安全的关键点?下一步将如何落实推广?对此,记者专访《规范》的主要起草人,中国水产科学研究院珠江水产研究所(下称“珠江所”)研究员谢骏。

中国水产科学研究院珠江水产研究所研究员谢骏

提供健康养殖技术标准
南方农村报:此前水产业内还没有专门为牛蛙制定的相应技术标准。此次发布《规范》的背景和主要目的是什么?
谢骏:由于多方面原因,我们对牛蛙这个物种的研究是比较缺乏的。因此,广大牛蛙养殖户在养殖过程中,也缺乏可参照的依据或标准。另外,近几年行业内常有因不规范养殖导致养殖场被清拆的事情发生,对行业发展及养殖户利益造成一定影响。不管是出于地方农业经济、行业有序发展,还是维护养殖户本身利益,牛蛙养殖业都亟需一份规范性标准,指导健康养殖。
在此背景下, 我们对行业进行了深入走访和深度研究,起草了《规范》,希望能成为生产主体实际养殖的指导和相关部门监督管理的参考。相信在一段时间规范养殖指导下,可以改善牛蛙行业的无序现状,建立起符合现代经营理念和科技水平的标准化生产工艺流程,提高牛蛙产品的产品质量和安全性。
《规范》是首个专门为牛蛙制定的国家行业标准。作为国家农业行业标准,《规范》不仅能在技术角度指导牛蛙健康养殖,相关标准还符合环保、卫生、质量安全等多个部门的相关规定。我们认为,《规范》可以为广大有志发展牛蛙产业、推动合规养殖的个人和机构,提供了良好的解决方案。


建立牛蛙市场消费信心
南方农村报:当前牛蛙行业比较突出的发展矛盾,是巨大的市场需求和不合理的生产方式及其带来的污染、药残等环境问题之间的矛盾。《规范》从哪些方面为解决行业发展矛盾提供了方案呢?
谢骏:《规范》主要围绕全程质量控制展开,包括组织管理、场地环境与管理、养殖管理、投入品管理、病害防治、牛蛙的防逃逸、捕捞、分级、储存、物流运输、尾水处理等方面的标准要求。在执行过程中,规范的实施可提高养殖效率,降低污染风险,让消费者建立牛蛙消费信心,从而为行业发展和形象树立打下坚实基础。具体体现在以下几方面:
规范生产方式,减少不合理的养殖方法,降低环境污染和药物残留。在《规范》的宣贯解读材料中,我们明确要求,牛蛙养殖过程中,排放水应优先支持绿色养殖循环使用,支持排放水资源化利用;排放标准符合当地养殖尾水排放一级要求,暂时未制定标准的省份,可以参考执行国家农业行业标准《淡水池塘养殖水排放要求》(SC/T 9101-2007)一级标准执行。通过行业自律,来确保牛蛙养殖企业能够得到社会公众的持续和真正认可。
强化质量控制,确保牛蛙产品的安全和卫生。《规范》明确牛蛙养殖用药的“黑白名单”,规范和提高了养殖用药标准,首次明确地将农药列入养殖用药黑名单内,将农药残、兽药残、重金属等一百多项内容列入检测指标内,极大地提高了牛蛙食品安全质量要求。
提供技术指导。帮助从业者合理选择水源和土壤环境,以及养殖投入品的类别,从而提高生产效益和质量。
南方农村报:有相当部分从业者,对技术的理解存在缺失,比如说水源和土壤环境的标准,养殖投入品的类别等等。珠江所计划怎样帮助他们更好地提升养殖技术,并适应《规范》的标准要求?
谢骏:在《规范》的推广实施方面,我们考虑通过专业机构或标准化养殖基地的技术指导和推广来逐步改善。例如,《规范》制定单位中的广州观星农业科技有限公司,建有标准化的养殖基地,可以开展饲养技术、产品处理技能、尾水治理等方面的教学,为从业人员提供相关技术解读、带领实操、操作演示等方面的支持。
接下来,希望可以搭建更多平台,在更大范围宣传、推广规范,例如通过培训、媒体等途径加大宣传力度,结合农业技术推广活动,建立线上和线下技术交流平台,促进从业者之间的经验分享和学习,从而让更多人掌握合规的技术标准,提高从业者整体水平。

提供更多绿色养殖技术支持
南方农村报:目前,我国牛蛙行业存在区域发展不均衡的现象。大多区域产业零散,分散经营情况普遍,给行业规范管理带来较大难度;个别区域则在积极推动生态养殖,打造健康牛蛙产业。《规范》能否推动改善这样的局面?
谢骏:牛蛙和其它水产品种一样,存在部分落后产能,对养殖环境、行业秩序和市场声誉造成了较大影响。我们希望通过严格执行标准,做到“发展一批,保护一批,取缔一批”,推动牛蛙行业加快进入良性发展状态。
对于企业,《规范》能够给予很好的指导。对于个体经营者来说,我们也希望更多人了解和掌握规范,提高养殖水平。所以我建议,在《规范》正式实施后,相关部门、机构和组织能参与推广工作,例如组织培训班或研讨会,邀请专家解读规范的内容,并与从业者进行互动交流;利用互联网和社交媒体等渠道,广泛传播《规范》信息,提供在线学习资源等等。
我们一直认为,推动牛蛙行业健康有序发展,还是要通过技术改进和标准规范,帮助更多人提高从业水平,最终实现行业良性发展。
南方农村报:打造健康牛蛙产业,是一项综合性的工作。将来还会不会为牛蛙行业制定更多相关标准?
谢骏:这方面的工作已经在进行了。一个产业要全面提升,需要各个环节相互支撑。具体到牛蛙,目前珠江所联合广东省星蛙农业科技有限公司、华南农业大学、中国农业大学、湖南大学和中科院水生生物研究所等超过10个技术团队涉足相关研究。除了生产中的质量控制,还有生态与环境保护,种质改良,病害防控等多个方面,都需要加快技术完善和规范。珠江所也将开展更多牛蛙相关的标准制定工作,为推动行业高质量发展做出贡献。
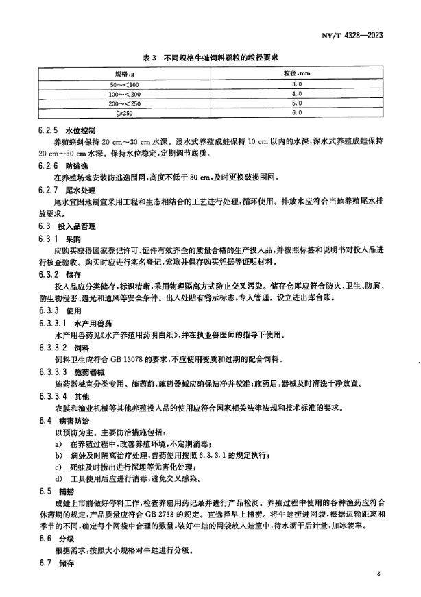
《规范》全文如下:








【记者】孙岁寒
【来源】南方农村报