近日,广东省农业农村厅正式公布2025年“粤字号”农业品牌目录(食用农产品类)。肇庆市凭借扎实的农业产业基础和品牌建设成效,共有40个产品品牌成功入选,在全省榜单中位居前列,秀出了“肇字号”农产品的“硬实力”。
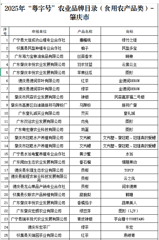
特色水果品牌优势明显。德庆贡柑作为肇庆的“金字招牌”,德庆县东璞生态农业有限公司、德庆县前程农林业科技发展有限公司、德庆县龙山果品产销专业合作社等多家主体携“TOPCP”“云之凤”“润丰德果”等品牌通过复审;怀集县民盈种植专业合作社的“民盈多宝”柚子、广宁县大信成功山楂专业合作社的“绿竹之缘”鹰嘴桃等新增入库,丰富了肇庆水果品牌矩阵。
茶叶品类持续发力。德庆县德润茶叶有限公司的“金德润DERUN”红茶、绿茶双双新增入库;怀集县天瑞园茶业有限公司的“燕崚青”红茶、德庆东宏茶厂的“东宏”绿茶顺利通过复审,肇庆高山茶、生态茶品牌影响力逐步扩大。

畜禽与水产板块实力不俗。封开县广远家禽育种有限公司的“广远”杏花鸡、广东新辉园农业发展有限公司的“新辉园”生猪、广东正利农牧有限公司的“正利”冰鲜鹅、广东甘氏农业发展有限公司的鹧鸪鸟、广东贝来得鸽业有限公司的“贝来得”肉鸽等老牌畜禽品牌通过复审;肇庆市冠聪水产养殖有限公司的“文㞧鲩”“文㞧鲤”、广宁县水翁龟鳖养殖专业合作社的“水翁”黄沙鳖等特色水产品牌继续上榜,肇庆市伦大农业有限公司的“图形”黄喉拟水龟、肇庆盛科农业发展有限公司的“盛科”乌龟等龟鳖类品牌也通过复审,展现了肇庆水产养殖的多元化优势。
特色种植与加工产品崭露头角,特色南药品牌稳步发展。肇庆市高要区白诸镇振邦马蹄粉厂的“振邦广肇”马蹄粉新增入库;广东皇礼诚实业有限公司的“皇礼城”芡实通过复审;广东浦特农业发展有限公司的“肇嘉”肇实(芡实)继续保留。此外,广东肇庆丰悦农业发展有限公司的“云裳公主”羽衣甘蓝、“图形”苹果丝瓜等新特蔬菜品种也成功入选。此外,德庆县德鑫农业发展有限公司的“德戟天”巴戟天、德庆县高良镇同民何首乌农民专业合作社的“何田儿”何首乌等南药品牌通过复审,肇庆南药产业品牌化水平持续提升。
附件:


撰文:蔡丹燕
来源:南方农村报