伪狂犬病病毒寄生于三叉神经节,能让感染过此病毒的猪只终生带毒,继而无限扩大感染范围。这一特性使得猪狂犬病的防控最终必须走向净化的道路。
有研究显示,每投入1元进行免疫接种净化,将可减少54.28元的患病损失。早在2012年,我国就规划了猪伪狂犬病的净化目标,但非洲猪瘟这一不速之客的到来,一定程度上改变了包括伪狂犬在内的其它疾病的防控形势,也放缓了伪狂犬净化进程。
如今,我国猪伪狂犬病防控和净化现状如何?在当下,猪场又该如何实现伪狂犬病的高效防控和净化呢?
2021年伪狂犬病阳性率降至25.81%
猪伪狂犬病(PR)是由伪狂犬病病毒(PRV)感染引起的家畜及野生动物的急性传染病,猪是PRV唯一的天然宿主。2008年,农业农村部将其列为二类动物疫病,据相关统计,全球每年因PR造成的损失高达数十亿美元。
PRV能感染不同年龄段的猪,感染动物会出现高热(通常在40~42°C)、消沉、厌食、咳嗽、打颤、腹泻、系统性神经紊乱、消瘦直至死亡等一系列的临床症状。刚出生的小猪会发生神经系统障碍和死亡的临床现象,育肥猪出现呼吸系统障碍,以及母猪的繁殖障碍。且它还会在感染动物体内终生潜伏,这些潜伏感染的动物也能在特定的条件下成为传染源。
自20世纪90年代开始,我国开始广泛使用Bartha-K61株gE基因缺失疫苗,通过免疫该疫苗,80%的猪场都有效控制了伪狂犬病。但从2011年底开始,变异毒株的突然出现又使得防控形势急转直下。我国多个地区免疫过疫苗的猪群突然接连暴发伪狂犬病疫情,发病率和死亡率均较高。与经典的PRV强毒株相比,变异毒株对易感动物猪、小鼠和绵羊的致病性都显著增强,PRV变异株的出现对我国大部分地区的养殖场带来了巨大经济损失。
如今,变异毒株已经成为了主流毒株。“现在伪狂犬的流行毒株主要还是以变异株为主,以前那些老的毒株就很少见了。”广东省农业科学院动物卫生研究所研究员向华说。据中牧实业股份有限公司生物制品事业部技术服务部经理张峰介绍,2012年至今,我国学者先后分离鉴定出了PRV TJ株、JS-2012株、HeN1株、ZJ01株、HLJ8株、HNX株等多株流行变异株。
尽管暴发了变异株的流行,近年来随着时间的推移和在养猪业的不断努力下,猪伪狂犬病疫情总体防控形势逐渐趋于平稳。据中国动物卫生与流行病学中心李晓成研究员数据显示,我国伪狂犬病场阳性率从2016年达到顶峰(78.16%)后开始逐年下降,尤其在2021年,gE抗体阳性率为25.81%,较2020年下降显著。

gE抗体阳性场占比(%)

数据来源:中国动物卫生与流行病学中心李晓成研究员
张峰认为,虽然目前猪伪狂犬病疫情比较平稳,但少数猪场仍可见散发性临床病例,种猪群带毒仍是主要问题。为了避免重蹈十年前变异株暴发的覆辙,猪伪狂犬病净化是必经之路。
伪狂犬阴性种猪成为市场需求
早在2012年,国务院办公厅就在《国家中长期动物疫病防治规划(2012-2020年)》中中提出了猪伪狂犬病净化的目标,要求2020年全国所有种猪场达到净化标准。地方层面,广东省畜牧兽医局也曾在2016年发布政策,2019年1月1日之前,未通过伪狂犬病净化评估的原种猪场,不能申请或换发《种畜禽场生产经营许可证》。
但2018年非洲猪瘟对我国养猪业的侵袭,使得我国猪业形势发生了颠覆性的变化,也很大程度上放缓甚至中断了伪狂犬的净化进程。“目前阳性场还很多,无论是从国家层面,或是某个省份甚至于某个市来说,都没有达到这个标准,现在还只是针对场,针对某一个点,还涉及不到面。”向华表示,《规划》在实际操作上一定程度上被非洲猪瘟给打断了。
在非洲猪瘟暴发后的第三年,国家重新出台新净化政策,对伪狂犬净化提出新要求。2021年10月农业农村部发布《农业农村部关于推进动物疫病净化工作的意见》,意见中指出,力争通过5年时间,在全国建成一批高水平的动物疫病净化场,80%的国家畜禽核心育种场(站、基地)通过省级或国家级动物疫病净化场评估;猪伪狂犬病等垂直传播性动物疫病净化工作取得明显成效。
政策推动下,我国疫病伪狂犬净化工作已取得一定进展。2021年12月,农业农村部办公厅公布了第一批国家级动物疫病净化场名单,共涉及55个养殖场,其中入选国家级猪伪狂犬病净化场的有26家企业。
我国的净化政策目前主要针对种猪场。“种猪就相当于一颗种子,如果销售的种猪带毒,它卖到哪病毒就会扩散到哪,影响比较大。”向华指出,带毒的种猪即使平时不发病,但在受到应激或者抗体下降等特定条件下,就会发病、排毒。
除了政策之外,业内对疫病净化的认知不断提高,市场需求也推动种猪企业实现伪狂犬净化。四川万家好科技集团有限公司总裁叶本林表示,基于销售种猪的需要,种猪场对实现净化目标要求更明确,也更迫切。“2019年和2020年,在非瘟压力下,大家都想快速补群,不管什么样的猪都在扩。”叶本林表示,这一情况使得那时候大家对种猪的选择就不那么严格,也导致当时整个猪群变得更为复杂,但在近一年来猪价比较低的情况下,大家开始做升级,要求就相应提高了。“现在比较大的商品场,也开始关注并选择用伪狂犬阴性的种猪进群,行业关注度的提高迫使种猪场必须要做净化,这是一个市场驱动。”
尽管非洲猪瘟打断了净化的节奏,但其带来的行业生物安全水平和防疫认知的整体提升为伪狂犬的净化提供了有利条件。
对商品场而言,目前主要目标还是保持生产稳定,暂时少有做净化的需求。但从国外的历史经验来看,未来随着种猪场全面实现净化,全国范围内整体净化面逐渐扩大,在下一阶段,商品场完成净化也是必经之路。
伪狂犬病的净化将为养猪业带来可观收益。中国兽医药品监察所王栋研究员曾对伪狂犬病净化效益进行过研究,研究显示,净化和正在实施净化的猪场每年可销售的生猪数量与销售额均远高于未净化的猪场。每投入1元进行免疫接种净化,将可减少54.28元的患病损失。
选好疫苗和免疫程序是净化关键
非洲猪瘟暴发后,我国的动物疫病净化节奏被打乱,但整体方案和路线并未发生大的变化。据向华介绍,目前猪伪狂犬的净化有两种方式,一种是免疫净化,即通过打疫苗使猪场没有伪狂犬病;另一种是非免疫净化,即不打疫苗,让猪场达到抗原抗体双阴性,“但这种风险较大,对猪场的建筑选址、硬件设施管理等要求也非常高。”他也指出,相较于中小型猪场,规模场因群体数量大,人流、物流、饲料车辆进出入较为频繁,净化难度也更大。
总体来看,目前我国对猪伪狂犬病的防控与净化主要还是靠接种基因缺失疫苗并配合相应的血清学检测来完成。
但行业在伪狂犬净化上也存在误区。“伪狂犬变异株从2012年开始流行到现在主要靠免疫防控,但由于免疫程序制定上出现一些错误,导致很多猪场想通过免疫来做到阴性,但却难以做到。”向华举例,母源抗体高的猪场,如果采用滴鼻,免疫效果会很差。“我们监测了很多猪场,做了2免、3免,甚至4免之后,越做抗体越低,越没有保护。到了肥猪阶段,还是会感染。”他表示,把疫苗选好,把免疫程序来制定好,才能做到安全。
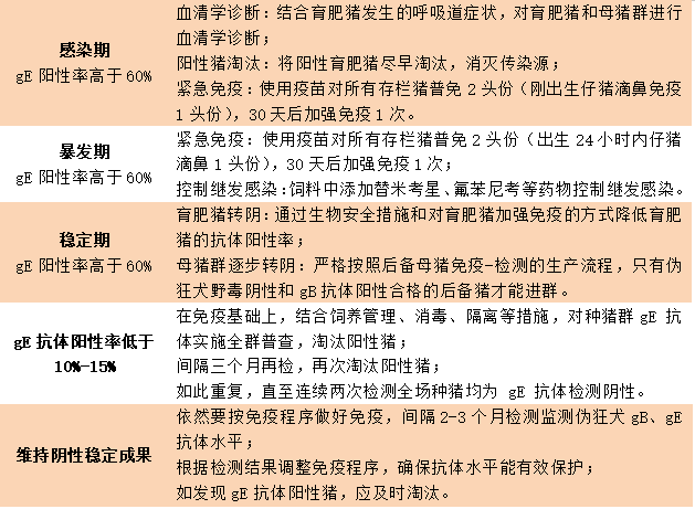
如何制定科学合理的免疫程序?每个生物制品企业根据自身疫苗产品特性都制定了相应的免疫方案。以具有近百年历史的央企-中牧股份为例,张峰认为,无论是控制场内的伪狂犬病还是维持当前良好的防控成果,检测和免疫都是非常重要的。可间隔3个月定期对伪狂犬野毒(gE)抗体和gB抗体进行监测。根据野毒抗体情况评估(评估R值)和调整免疫程序和生物安全措施。
他分五个阶段分别介绍了猪场伪狂犬的免疫和转阴思路。

据悉,近年来中牧股份协助猪场开展疫病净化的评估和实施工作,使用中牧伪狂犬(HB2000株)疫苗已经帮助山东蓝海集团、江西、内蒙古一些用户实现了伪狂犬净化,有效提升生产成绩。
“非洲猪瘟防控是一项重大任务,其过程可能是长期的。或许当猪场内其他疫病处于稳定时大家能更全身心投入与它的战斗中。我们可以看到,在疫病做到净化、猪群更健康的猪场,反而能真正实现减少免疫,降低风险,减轻压力。而在达到此状态之前,免疫控制是不可或缺的途径。”张峰说。
【记者】熊亚琴 王之娴
【来源】南方农村报 农财宝典·新牧网