近日,蔬菜所茄果类蔬菜资源与育种团队联合基因中心作物品质控制与多组学技术创新团队在国际学术期刊Food Research International(IF=7.425, 中科院一区TOP)发表题目为“Integrated transcriptomic and metabolomic analysis of chili pepper fruits provides new insight into the regulation of the branched chain esters and capsaicin biosynthesis”的研究论文。该研究通过GC-MS及多组学结合分析了辣椒果实中支链酯类和辣椒素的合成调控机制。蔬菜所衡周博士、徐小万研究员为论文共同第一作者,基因中心晏石娟研究员、蔬菜所李涛副研究员为共同通讯作者。
香气是辣椒的重要品质性状,消费者普遍反映果蔬没有以前的“味”了,主要是由于香气物质缺乏造成的。支链酯类是形成辣椒果香的主要物质,能极大丰富辣椒的味觉层次,提高商品性。辣椒素是辣椒独有的次生代谢物,不仅能提供辣味,同时具有抗衰老、免疫调节及抗癌等功效。以上两种成分具有部分重合的合成通路。因此,系统探究辣椒果实中支链酯类和辣椒素代谢调控机制意义重大。
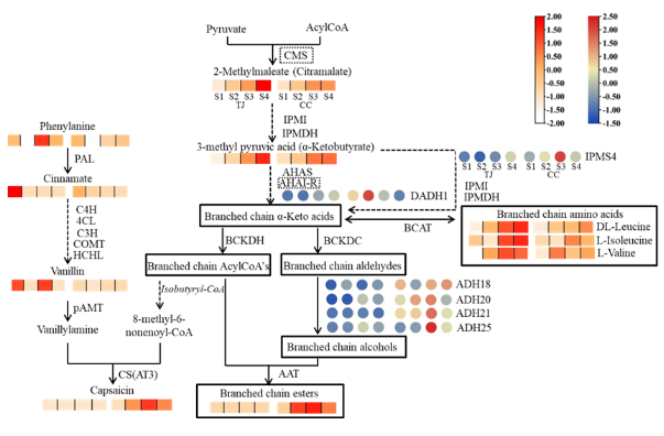
为深入研究辣椒支链酯类及辣椒素合成调控机制,该研究以一份具浓郁果香的辣椒自交系CC和一份不具果香的辣椒自交系TJ为实验对象,使用GC-MS、转录组学和代谢组学对两份自交系不同发育时期的果实进行了分析。验证了前期研究提出的辣椒果实支链酯类物质合成高峰在果实完熟之前的观点。对代谢组数据的加权基因共表达网络分析(WGCNA)发现,两份自交系的果实中,辣椒素含量与支链酯类含量显著正相关。对转录组的WGCNA发现,位于二者合成通路重合部分的IMPS4及DADH1的表达与其含量显著正相关。
本研究从分子层面阐释了辣椒香气物质和辣椒素含量的协同调控机理,对高品质辣椒育种具有指导意义。
相关研究在国家自然科学基金(32072598)、广东省自然科学基金(2020A1515011330,2021A1515012132, 2020A1515410005)、广东省对外合作项目(2018A050506052)、贵州省自然科学和技术基金(黔科[2018]1184)、广东省农业科学院院长基金(201812)广东省现代农业创新团队项目(2021KJ110,2021KJ106)、广东省农业科学院项目(R2020PY-JX003)等项目的共同资助下完成。

图1.具果香辣椒自交系CC和不具果香辣椒自交系TJ果实发育各时期外观(A)及挥发性物质含量(B)图

图2.辣椒果实中支链酯类及辣椒素合成通路中代谢物相对含量及合成基因相对表达量