十四届四会市委第一轮巡察党建带团建、队建专项巡察正式启动_南方plus_南方+

为扎实做好全国县域共青团基层团组织改革试点工作,进一步推动党建带团建、队建,通过以巡促建、以巡促改的方式,压实基层党建带团建、队建主体责任,加强基层党组织对团建、队建工作的领导,我市明确将“党建带团建、队建工作”纳入市委巡察,为基层团组织开展工作提供有力保障。


2022年2月,四会市委巡察办发布了《巡察公告》,市委第一、第三、第四巡察组于2022年2月中旬至4月下旬分别对市教育局及其下辖各镇(街道)学校、城中街道及其下辖村(社区)、东城街道及其下辖村(社区)等党组织开展巡察监督,党建带团建、队建三个层级巡察清单纳入本轮巡察内容范围中。

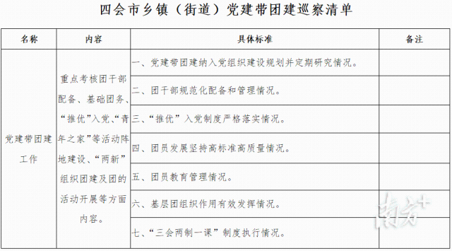
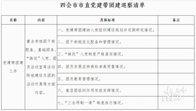
团四会市委结合《关于进一步加强四会市党建带团建工作的实施意见》,制定了《四会市乡镇(街道)党建带团建巡察清单》《四会市市直党建带团建巡察清单》《四会市中小学校“党建带团建、队建工作情况”巡查清单》三层级巡察清单,主要包含重点考核团干部配备、基础团务、“学雷锋志愿服务岗”“推优”入党、“青年之家”等活动阵地建设、以及“两新”组织团建及团的活动开展等方面内容,涵盖团干部、团组织、团员三个维度,全面检验团工作成果。

 四会市乡镇(街道)党建带团建巡察清单

四会市乡镇(街道)党建带团建巡察清单

 四会市市直单位党建带团建巡察清单

四会市市直单位党建带团建巡察清单

 四会市中小学校“党建带团建、队建工作情况”巡查清单

四会市中小学校“党建带团建、队建工作情况”巡查清单

本轮巡察对于夯实基层团组织基础、激发团组织活力具有重要意义,下一步,团四会市委将持续坚持“以党建带团建、队建工作”的工作方向,贯彻落实中央和省、市关于党建带团建、队建工作的部署和要求,推动县域共青团基层组织改革工作迈上新台阶。

【通讯员】申振祥

【来源】南方农村报

编辑 林佳